关于做好2026年高等学校教师资格考试面试工作的通知
| 摘要:河南省教育厅办公室关于做好 2026年高等学校教师资格考试面试工作的通知 各高等学校: 根据《教师资格条例》《教师资格条例实施办法》和《河南省教育厅关于印发河南省高等学校教…… |
河南省教育厅办公室关于做好
2026年高等学校教师资格考试面试工作的通知
各高等学校:
根据《教师资格条例》《<教师资格条例>实施办法》和《河南省教育厅关于印发<河南省高等学校教师资格考试和认定方式改革实施方案(试行)>的通知》(教师〔2022〕357号)要求,结合我省工作实际,现就做好我省2026年高等学校教师资格考试面试工作有关事宜通知如下:
一、报考范围
符合《河南省教育厅关于印发<河南省高等学校教师资格考试和认定方式改革实施方案(试行)>的通知》(教师〔2022〕357号)中考试“对象和条件”要求的人员。
参加本次面试具体对象为:2025年河南省高等学校教师资格理论测试成绩合格但面试未通过人员;2026年河南省高等学校教师资格理论测试成绩合格人员。
二、组织实施
根据《教师资格条例》和《河南省高等学校教师资格考试工作实施细则(试行)》的规定,2026年省教育厅委托经过国家批准实施本科学历教育的普通高等学校(以下简称“受委托高校”)自行组织实施本校(含附属医院)考生的面试工作,非受委托高校考生由省教育厅统一组织面试。
省教育厅成立省高等学校教师资格专家审查委员会,负责对各受委托高校面试工作的监督指导、面试结果的审核确认、教师资格的审查;选派面试巡视组巡视各高校面试工作组织情况;组织非受委托高校考生面试工作。
受委托高校要认真制定面试工作方案、审核考生资格、组织面试考务工作。要成立本校教师资格专家审查委员会,根据工作需要下设学科面试组,具体负责相关专业的面试工作。
非受委托高校应成立本校教师资格面试工作领导小组,安排做好本校考生的资格审核、考务组织等工作。
三、面试报名
(一)面试报名资格初审时间:2026年4月1日-4月9日(节假日系统正常开放)。各高校管理员组织本校(含附属医院)符合报名条件考生登录河南教师网络学院(www.hnjswlxy.cn),进入河南省高等学校教师资格服务云平台完善报名信息,各高校要对考生资格进行认真审核,并将审核结果在全校公示。
(二)高校面试材料报送时间:2026年4月10日-4月17日。各高校要严格按照规定时间报送面试相关材料,逾期不予受理。
1.各受委托高校将本校考生的审核材料、面试工作责任书(见附件1)、面试工作方案和联系人名单(见附件2)提交省高等学校教师资格专家审查委员会。审核材料包括:本校考生面试报名情况报告、公示结果(见附件3)和公示名单(见附件4)、相关部门认定为附属医院的正式批文(医院名称为“**大学附属**医院”),附属医院考生要在学校和医院进行双公示;面试工作方案包含:面试时间、地点、方法和流程、教师资格专家审查委员会组成人员名单、各学科面试组专家名单。未提交省高等学校教师资格专家审查委员会审核同意前不得开始面试,否则成绩无效。
2.非受委托高校将本校考生的审核材料、面试工作领导小组名单和联系人名单(见附件2)提交省高等学校教师资格专家审查委员会。审核材料包含:面试报名情况报告、公示结果(见附件3)和公示名单(见附件4)、相关部门认定为附属医院的正式批文(医院名称为“**学院附属**医院”),附属医院考生要在学校和医院进行双公示。
以上各项材料须加盖学校公章,纸质件按规定时间报送至河南省教师资格认定指导中心,地址:郑州市顺河路29号院,联系人:王凯,电话:0371-65900902,同时将扫描件发送至邮箱:hnjszggx@163.com。
四、面试内容与方式
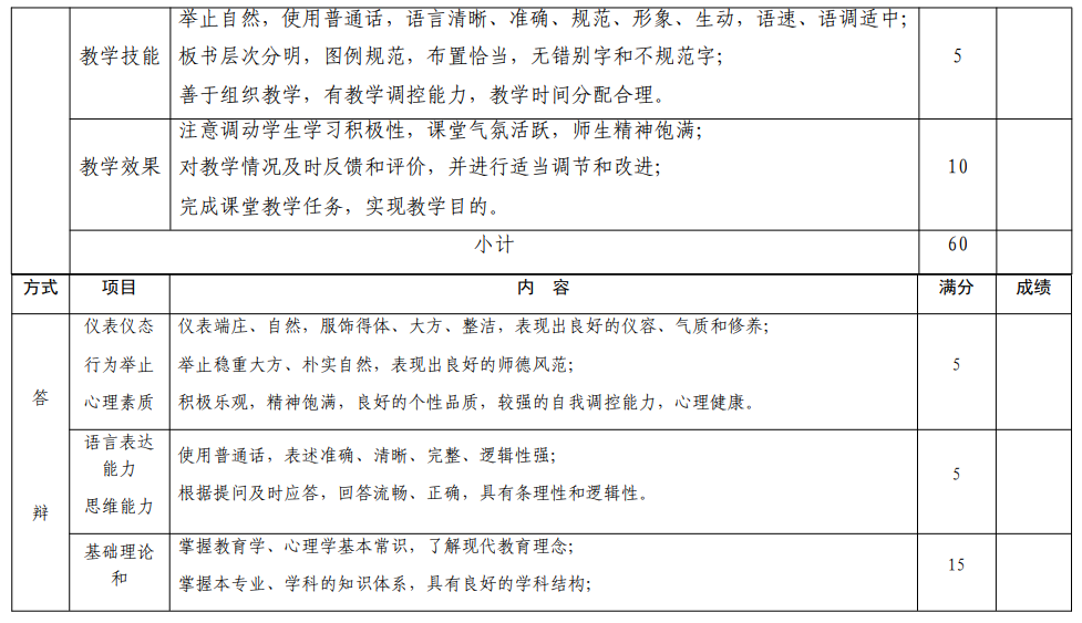
(一)各受委托高校要按照《河南省高等学校教师资格考试面试标准》(见附件5)制定本校面试工作方案,可根据实际情况,采取现场面试、网上面试等形式进行,面试过程要全程录音录像,留存资料。
(二)非受委托高校考生的面试安排另行通知。
五、面试收费
根据《河南省教育厅关于全省高等学校教师资格考试(面试)收费相关事宜的通知》(教办师〔2022〕361号),我省高等学校教师资格考试(面试)收费标准为:每人278元/次。各高校统一组织收缴,在报送面试材料时,由学校工作人员一并缴纳考生面试测试费,不接受现金。
六、时间安排
1.4月9日前,各高校完成本校考生报名和资格审查。
2.4月10日—4月17日,各高校提交本校的面试材料,缴纳面试费。
3.4月18日—5月18日,各受委托高校完成面试工作,并将面试结果进行公示(附属医院考生要在学校和医院进行双公示)。公示结束后,各高校将面试情况报告、面试结果汇总表(见附件6)、面试合格人员公示结果(见附件7)、面试合格人员公示名单(见附件8)等各项扫描件上传至网上报名系统。
4.非受委托高校人员的面试安排另行通知。
5.体检和认定时间另行通知。
七、工作要求
(一)加强组织领导。各高校要高度重视,明确负责领导、责任部门和责任人,科学制定面试工作方案和流程,严密组织、周密安排,确保面试工作安全、平稳、顺利进行。
(二)严肃考风考纪。各高校要加强诚信教育,严格履行岗位职责,认真核对考生身份信息,严禁携带个人通讯设备进入考务区域,严肃监督考场纪律,如实记录违规行为,确保考试公平公正,维护良好考风考纪。
(三)加强巡检监督。各高校要认真开展巡考监督,确保考试秩序正规;省教育厅将组织人员对各高校教师资格面试情况进行巡检督导,对组织不严密、引发影响考试公平等问题的,将依纪依规严肃处理,并视情取消学校面试自主权。
2026年3月30日




- «
穿越到手机上阅读
● 编辑 : 娜娜 / 小威 / 沈晓沫
● 发布 : 时宜 审核 : 朤朤 / 陌语
● 热线 : 158-1078-1908
● 邮箱: 770772751#qq.com (#改为@)




