2025年拟立项建设的省级职业教育专业教学资源库名单公示
| 摘要:慧智育: 根据《河南省教育厅办公室关于开展2025年省级职业教育专业教学资源库立项申报工作的通知》(教办职成〔2025〕34号)的要求,经院校自主申报、专家综合评审,拟立项建设…… |
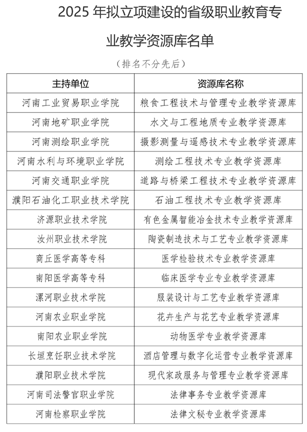
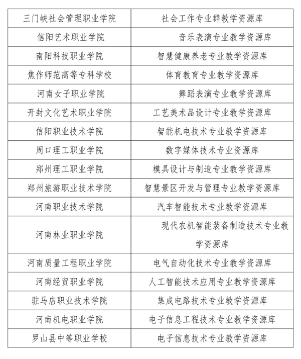
慧智育:根据《河南省教育厅办公室关于开展2025年省级职业教育专业教学资源库立项申报工作的通知》(教办职成〔2025〕34号)的要求,经院校自主申报、专家综合评审,拟立项建设34个省级职业教育专业教学资源库(名单见附件),现予以公示。
公示时间为5个工作日,公示期间任何单位和个人对结果持有异议,可以书面形式向我厅职成教处提出。单位提出的异议,须在异议材料上加盖本单位公章,并写明联系人工作单位、通讯地址和电话。个人提出的异议,须在异议材料上签署真实姓名,并写明本人工作单位、通讯地址和电话。逾期或不符合上述要求的异议,不予受理。
附件:2025年拟立项建设的省级职业教育专业教学资源库名单
2025年11月28日



- «
穿越到手机上阅读
● 编辑 : 娜娜 / 小威 / 沈晓沫
● 发布 : 木易 审核 : 朤朤 / 陌语
● 热线 : 158-1078-1908
● 邮箱: 770772751#qq.com (#改为@)




