正阳第二小学、第三小学、第四小学举行联合教研活动
| 摘要:慧智育: 为进一步提升小学教育教学质量,加强教师队伍建设,促进教师专业成长,11月26日,正阳二小、三小、四小联合教研活动在正阳二小举行。 精心筹备启新篇 参与学校高度重视…… |
慧智育:为进一步提升小学教育教学质量,加强教师队伍建设,促进教师专业成长,11月26日,正阳二小、三小、四小联合教研活动在正阳二小举行。

精心筹备启新篇
参与学校高度重视,成立了联合教研活动筹备小组,制定了联合教研方案,确定了活动的目标和预期效果,明确了每个环节的人员分工,保障了活动的顺利进行。




授课风采映成长
老师们齐聚一堂,共同观摩了精心准备的示范课。课堂上,授课教师以生动的教学语言、巧妙的教学设计、丰富的教学手法,充分调动了学生的积极性,营造了活跃而高效的课堂氛围。学生们专注的眼神、积极的互动,也展现出了他们对知识的渴望与热爱。

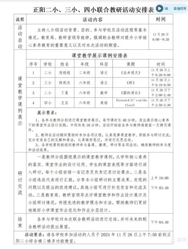
倪老师 《坐井观天》

陈老师 《桥》

丁老师 《圆的周长》

王老师 《It’s on the fifth floor》
评课共议促提升
在研讨交流环节,老师们畅所欲言,从课堂作业设计、教学方法的运用、学生核心素养的培养等多个角度进行了深入探讨,思维的火花在交流中不断碰撞。在评课环节,经验丰富的骨干教师结合自己的观课感受和思考,分享了自己多年的教学经验与心得。殷校长就本次联合教研活动的主题进行了阐释,并对常规教学努力方向进行了再明确。教研室领导和教研员传经送宝,倾囊相授,对授课教师的课堂进行了点评,肯定了课堂中的精彩之处,指出了课堂中的不足之处,对老师们提出了更高的要求,明确了努力的方向。

语文评课

数学评课

英语评课

殷校长评课

冷主任评课
教研筑梦望未来


本次联合教研活动,得到了教育局领导的大力支持,并对联合教研方案进行了指导;教研室郭主任和教研员莅临现场进行了指导,给予了充分肯定;三所学校的校长、分管业务副校长、教务主任和老师共计100余人参与了活动。本次联合教研活动,让我们见证了教师们精彩纷呈的课堂,聆听了评委们深刻独到的点评,在彼此的分享与探讨中收获了宝贵的经验和启示。展望未来,我们将继续秉承教育初心,携手并进,在县教育局的领导下,不断探索和实践,为培养更多优秀人才贡献我们的智慧和力量。

- «
● 编辑 : 娜娜 / 小威 / 沈晓沫
● 发布 : 时宜 审核 : 朤朤 / 陌语
● 热线 : 158-1078-1908
● 邮箱: 770772751#qq.com (#改为@)





